·@“海淀战友”,专场线下招聘会即将启动  ·转发:2025第二届全国水域救援综合技能公开赛及水域安全博览会 "军创赋能 ·应急聚力 "专项服务方案  ·关于邀请军创企业家参与低空经济创业沙龙的通知  
2025年11月10日 星期一
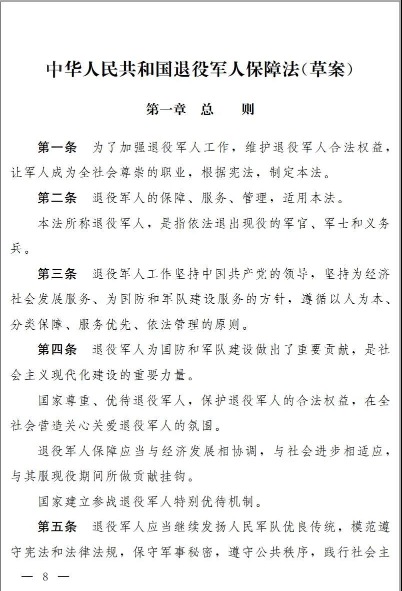
退役军人保障法(草案)征求意见
发布日期:2020年06月22日 17:54:11   点击:6673
分享:  分享到微信  分享到新浪微博  分享到QQ空间

  第十三届全国人大常委会第十九次会议对《中华人民共和国退役军人保障法(草案)》进行了审议。中国人大网公布了《中华人民共和国退役军人保障法(草案)》,社会公众可以直接登录中国人大网(www.npc.gov.cn)提出意见,也可以将意见寄送全国人大常委会法制工作委员会(北京市西城区前门西大街1号,邮编:100805。信封上请注明退役军人保障法草案征求意见)。

 

  征求意见截止日期:2020年7月21日。

 

扫一扫在手机打开当前页

移动版

主办:北京市海淀区人民政府办公室

承办:北京市海淀区退役军人服务中心

网站标识码:1101080016

京公网安备 11010802021701

京ICP备05083640号